楚天科技:子公司楚天智能机器人目前专注于医药、医用、化妆品及技术同心圆等相关领域

admin22小时前5
楚天科技:子公司楚天智能机器人目前专注于医药、医用、化妆品及技术同心圆等相关领域
  证券日报网讯 3月25日,楚天科技在互动平台回答投资者提问时表示,公司专注于为全球医药客户提供自动化、智能化整体解决方案,相关业务及技术拓展围绕着技术同心圆、客户同心圆和产品同心圆展开。子公司楚...

金力永磁2025年营收创历史新高 净利润7.06亿元同比增长142.44%

admin22小时前5
金力永磁2025年营收创历史新高 净利润7.06亿元同比增长142.44%
...

明明是火电股,却靠绿电概念走出8连板,华电辽能拿了什么剧本?

admin22小时前5
华电辽能,8天8板!一个搞火电的,咋就成了绿色电力板块里最靓的仔? 这背后到底是“绿电”的魔力,还是市场的“演技”。 先给大家泼个冷水:华电辽能主营火力发电,火电装机占比82.56%,妥妥的“烧煤大户...

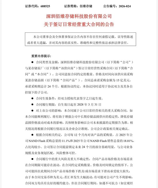
佰维存储,百亿豪赌

admin22小时前5
佰维存储,百亿豪赌
  炒股就看金麒麟分析师研报,权威,专业,及时,全面,助您挖掘潜力主题机会!   来源:国际金融报   当存储芯片价格以“跳涨”姿态不断刷新历史纪录,一场关于供应链的暗战已悄然打响。   在2026年...

东诚药业拟每10股派息0.8元

admin23小时前5
3月25日,东诚药业(002675)发布公告,公司拟向全体股东每10股派发现金红利0.8元(含税),预计总派发金额为6597万元。...

睿能科技,停牌!筹划重组

admin23小时前5
  炒股就看金麒麟分析师研报,权威,专业,及时,全面,助您挖掘潜力主题机会!   来源:资本秘闻   3月25日晚间,睿能科技(603933)披露公告称,公司正在筹划通过发行A股股份和支付现金相结合的...

DOF获得挪威Statnett海底电缆更换合同

admin23小时前5
  DOF集团已获得挪威输电系统运营商Statnett授予的合同,负责更换挪威北部奥福特峡湾的高压海底电力电缆。   该合同被DOF归类为重要合同,价值在2500万至5000万美元之间,涵盖部分拆除勒...

新疆交建:关于解决同业竞争的承诺事项,公司始终高度重视

admin23小时前5
登录新浪财经APP 搜索【信披】查看更多考评等级 证券日报网讯3月25日,新疆交建在互动平台回答投资者提问时表示,关于解决同业竞争的承诺事项,公司始终高度重视,正严格按照相关法律法规及监管要求推进相关...

中国广核2025年净利润97.7亿元,拟分红43.4亿元

admin23小时前5
【大河财立方消息】3月25日,中国广核(003816.SZ)公布2025年度利润分配方案。   方案显示,中国广核拟向全体股东每10股派发现金红利0.86元(含税),预计现金分红总额约为43.43亿元...

事关霍尔木兹海峡!伊朗,最新表态!向美“林肯”号航母发射导弹

admin23小时前5
事关霍尔木兹海峡!伊朗,最新表态!向美“林肯”号航母发射导弹
  炒股就看金麒麟分析师研报,权威,专业,及时,全面,助您挖掘潜力主题机会!   伊朗称向美航母发射导弹,强调对霍尔木兹海峡掌控能力。   据央视新闻,伊朗军方当地时间25日通报称,伊朗军队已发射导弹...