刚刚,德勤首份A股2025年度审计报告出炉!毕马威再签2份A股审计报告!

admin3小时前天气预报2

刚刚,德勤首份A股2025年度审计报告出炉!毕马威再签2份A股审计报告!

2026年3月17日,德勤华永为深交所创业板上市公司新诺威(300765.SZ)财务报告出具了标准无保留意见的审计报告。这是德勤出具的首份A股2025年度审计报告。这也是A股第十一份由“四大”会计师事务所出具的2025年度审计报告。

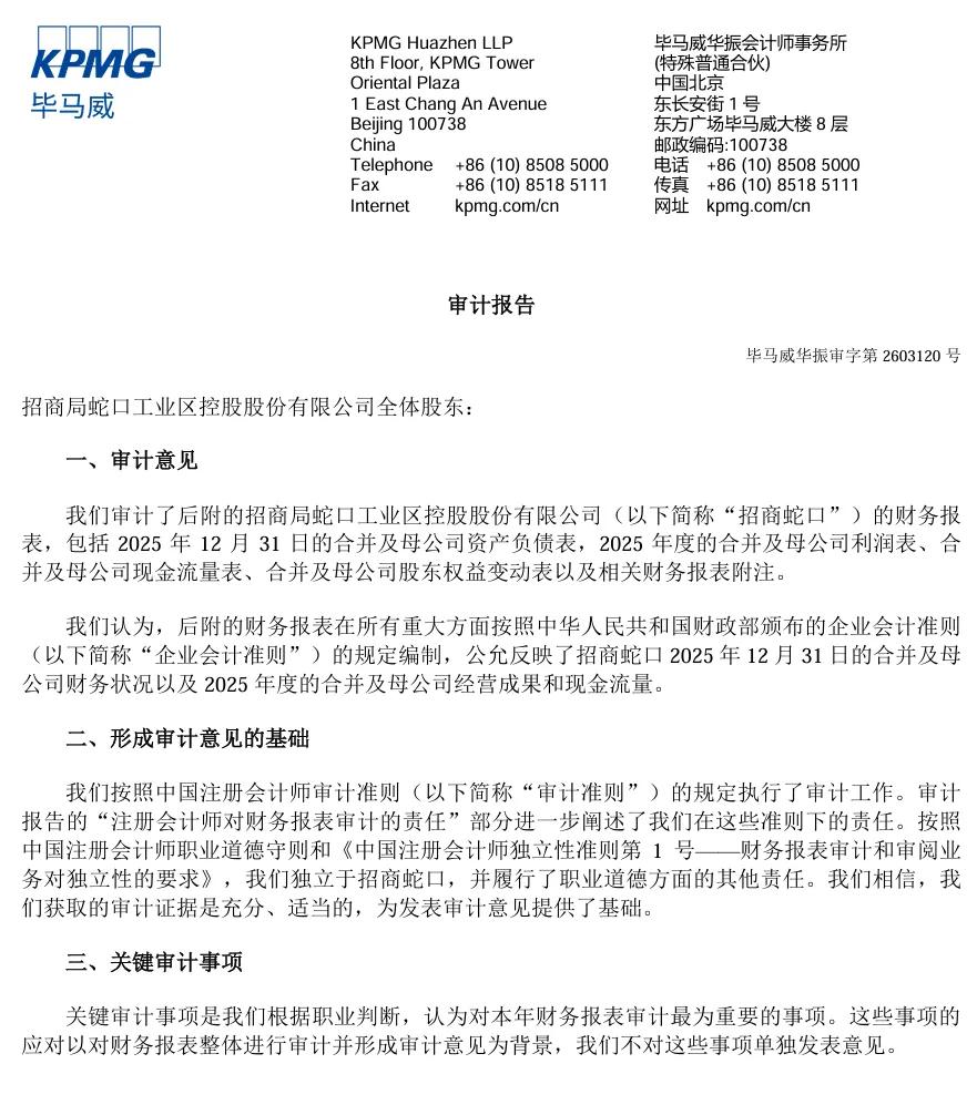
毕马威华振为深交所主板上市公司招商蛇口(001979.SZ)、中信特钢(000708.SZ)财务报告出具了标准无保留意见的审计报告。这是毕马威出具的第五、第六份A股2025年度审计报告。这也是A股第十二、第十三份由“四大”会计师事务所出具的2025年度审计报告。

截至目前, “四大”会计师事务所出具的A股审计报告情况见下:

01

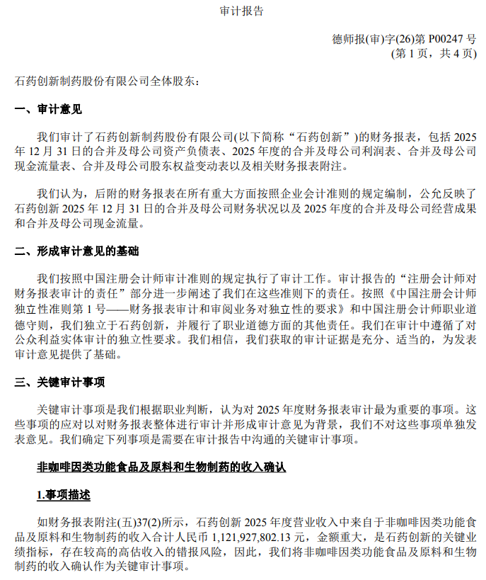
新诺威

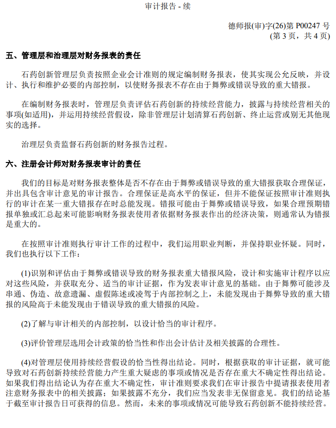
德勤为新诺威出具的2025年度审计报告如下:

刚刚,德勤首份A股2025年度审计报告出炉!毕马威再签2份A股审计报告!

刚刚,德勤首份A股2025年度审计报告出炉!毕马威再签2份A股审计报告!

刚刚,德勤首份A股2025年度审计报告出炉!毕马威再签2份A股审计报告!

刚刚,德勤首份A股2025年度审计报告出炉!毕马威再签2份A股审计报告!

刚刚,德勤首份A股2025年度审计报告出炉!毕马威再签2份A股审计报告!

刚刚,德勤首份A股2025年度审计报告出炉!毕马威再签2份A股审计报告!

根据公司2025年年度报告披露,该公司已与德勤华永会计师事务所合作1年。2025年度支付德勤华永160万元的审计费用。

刚刚,德勤首份A股2025年度审计报告出炉!毕马威再签2份A股审计报告!

刚刚,德勤首份A股2025年度审计报告出炉!毕马威再签2份A股审计报告!

同日,新诺威发布的公告显示,董事会同意续聘德勤华永会计师事务所(特殊普通合伙)为公司2026年度财务报告及内控审计机构。

刚刚,德勤首份A股2025年度审计报告出炉!毕马威再签2份A股审计报告!

新诺威2025年年度报告显示,2025年度该公司营业收入2,157,680,212.70元,归属于上市公司股东的净利润-241,125,740.52元。

公司专注于生物制药、功能性原料及保健食品的研发、生产与商业化。依托规模化、标准化的生产体系与严格的质量控制体系,持续巩固全球功能性原料市场的竞争优势;同时加速向创新型生物医药企业转型,重点布局抗体药物、ADC及mRNA疫苗等前沿技术平台,稳步推进生物药管线研发与产业化。本报告期内,公司严格按照相关法律法规及监管要求,聚焦核心业务发展,稳步推进各项经营工作。

新诺威2025年年度报告如下:

刚刚,德勤首份A股2025年度审计报告出炉!毕马威再签2份A股审计报告!

刚刚,德勤首份A股2025年度审计报告出炉!毕马威再签2份A股审计报告!

刚刚,德勤首份A股2025年度审计报告出炉!毕马威再签2份A股审计报告!

刚刚,德勤首份A股2025年度审计报告出炉!毕马威再签2份A股审计报告!

刚刚,德勤首份A股2025年度审计报告出炉!毕马威再签2份A股审计报告!

02

招商蛇口

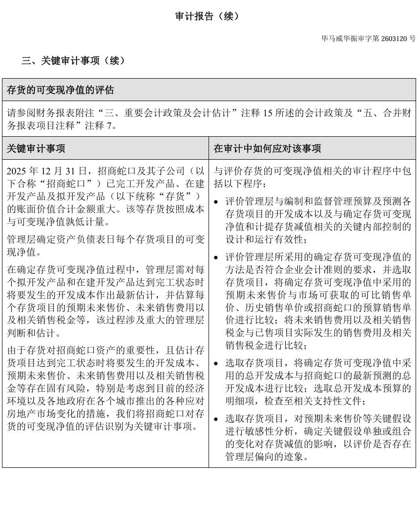
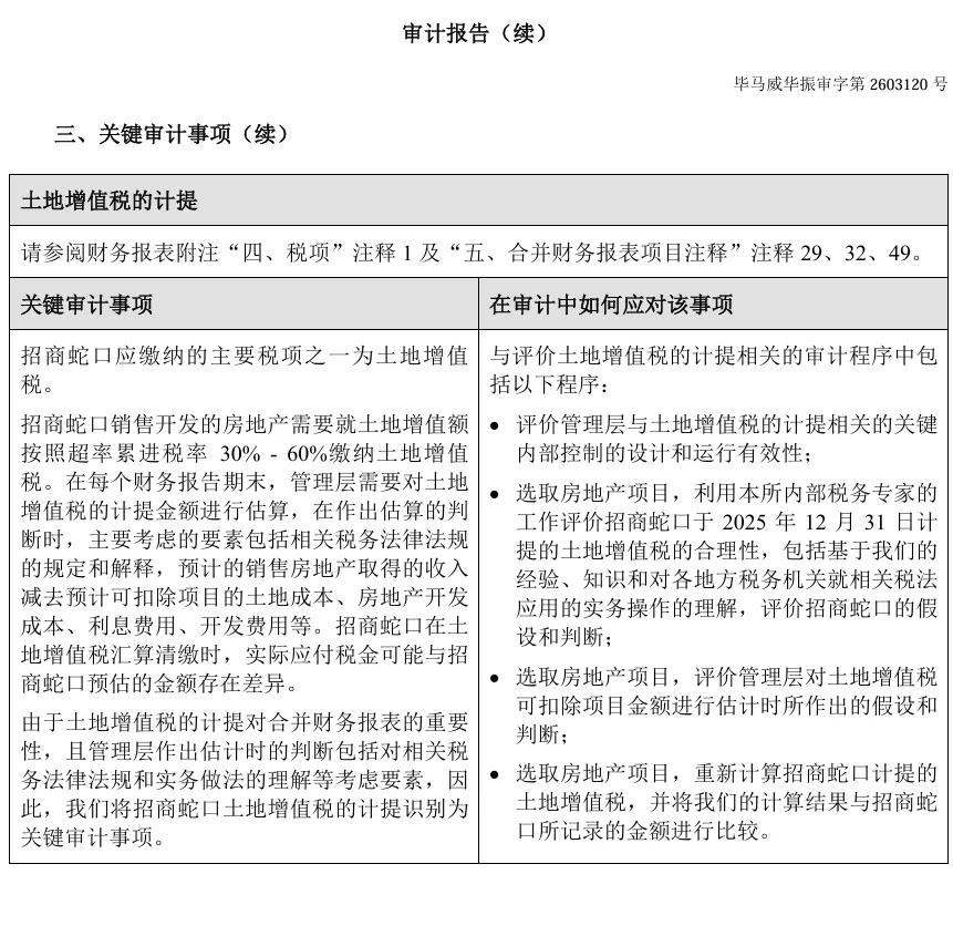
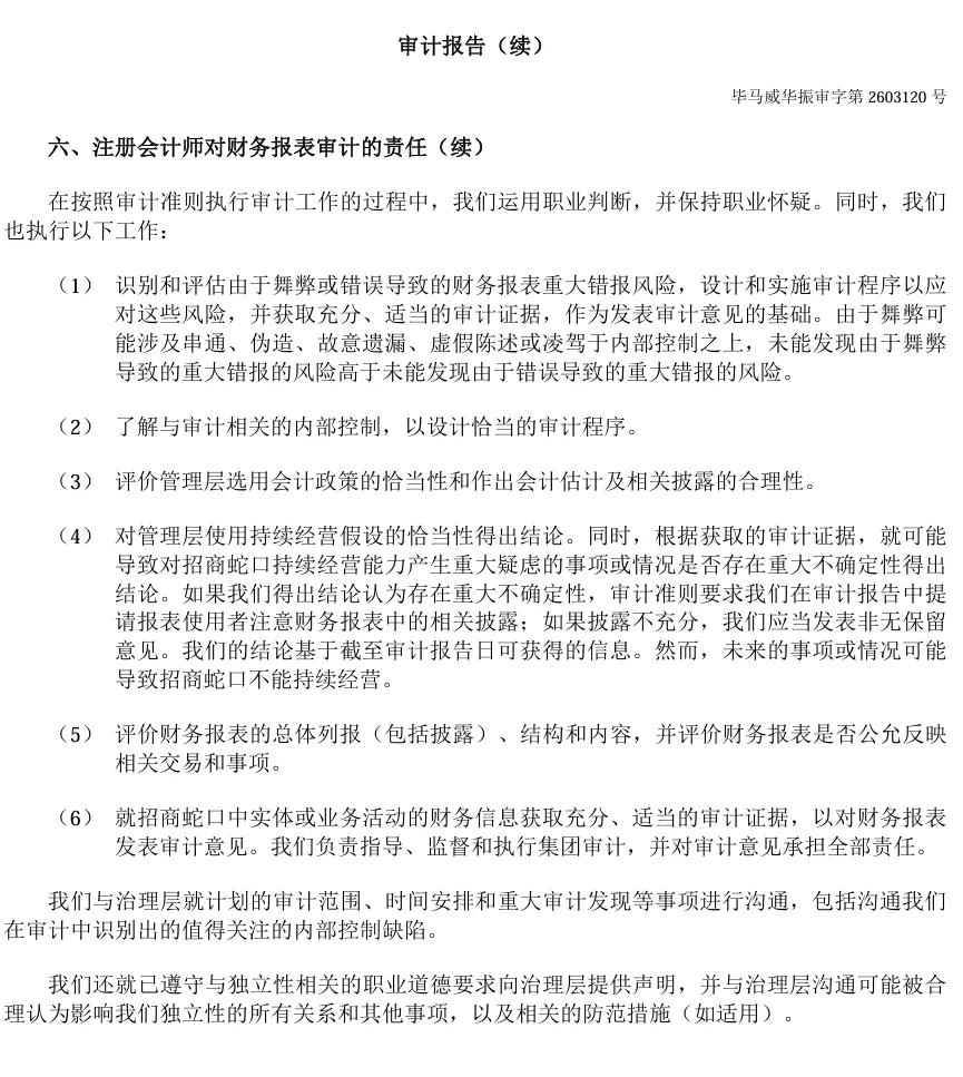
毕马威为招商蛇口出具的2025年度审计报告如下:

刚刚,德勤首份A股2025年度审计报告出炉!毕马威再签2份A股审计报告!

刚刚,德勤首份A股2025年度审计报告出炉!毕马威再签2份A股审计报告!

刚刚,德勤首份A股2025年度审计报告出炉!毕马威再签2份A股审计报告!

刚刚,德勤首份A股2025年度审计报告出炉!毕马威再签2份A股审计报告!

刚刚,德勤首份A股2025年度审计报告出炉!毕马威再签2份A股审计报告!

刚刚,德勤首份A股2025年度审计报告出炉!毕马威再签2份A股审计报告!

刚刚,德勤首份A股2025年度审计报告出炉!毕马威再签2份A股审计报告!

根据公司2025年年度报告披露,该公司已与毕马威会计师事务所合作2年。2025年度支付毕马威1,641.5万元的审计费用(包含内控审计费80万元)。

刚刚,德勤首份A股2025年度审计报告出炉!毕马威再签2份A股审计报告!

同日,招商蛇口发布的公告显示,董事会同意续聘毕马威华振会计师事务所(特殊普通合伙)为公司2026年度财务及内控外部审计机构。

刚刚,德勤首份A股2025年度审计报告出炉!毕马威再签2份A股审计报告!

招商蛇口2025年年度报告显示,2025年公司实现营业收入1,547.28亿元,同比下降13.53%,实现归属于上市公司股东的净利润10.24亿元,同比下降74.65%,基本每股收益0.08元/股,同比下降78.38%。

招商蛇口以开发业务、资产运营、物业服务三大核心业务为支柱,着力构建“租购并举、轻重结合”的业务结构,推动高质量发展,构建房地产发展新模式。

招商蛇口2025年年度报告如下:

刚刚,德勤首份A股2025年度审计报告出炉!毕马威再签2份A股审计报告!

刚刚,德勤首份A股2025年度审计报告出炉!毕马威再签2份A股审计报告!

刚刚,德勤首份A股2025年度审计报告出炉!毕马威再签2份A股审计报告!

刚刚,德勤首份A股2025年度审计报告出炉!毕马威再签2份A股审计报告!

刚刚,德勤首份A股2025年度审计报告出炉!毕马威再签2份A股审计报告!

刚刚,德勤首份A股2025年度审计报告出炉!毕马威再签2份A股审计报告!

刚刚,德勤首份A股2025年度审计报告出炉!毕马威再签2份A股审计报告!

刚刚,德勤首份A股2025年度审计报告出炉!毕马威再签2份A股审计报告!

刚刚,德勤首份A股2025年度审计报告出炉!毕马威再签2份A股审计报告!

03

中信特钢

毕马威为中信特钢出具的2025年度审计报告如下:

刚刚,德勤首份A股2025年度审计报告出炉!毕马威再签2份A股审计报告!

刚刚,德勤首份A股2025年度审计报告出炉!毕马威再签2份A股审计报告!

刚刚,德勤首份A股2025年度审计报告出炉!毕马威再签2份A股审计报告!

刚刚,德勤首份A股2025年度审计报告出炉!毕马威再签2份A股审计报告!

刚刚,德勤首份A股2025年度审计报告出炉!毕马威再签2份A股审计报告!

刚刚,德勤首份A股2025年度审计报告出炉!毕马威再签2份A股审计报告!

刚刚,德勤首份A股2025年度审计报告出炉!毕马威再签2份A股审计报告!

刚刚,德勤首份A股2025年度审计报告出炉!毕马威再签2份A股审计报告!

根据公司2025年年度报告披露,该公司已与毕马威华振会计师事务所合作3年。2025年度支付毕马威华振347.3万元的审计费用。

刚刚,德勤首份A股2025年度审计报告出炉!毕马威再签2份A股审计报告!

同日,中信特钢发布的公告显示,董事会同意续聘毕马威华振会计师事务所(特殊普通合伙)为公司2026年度财务及内控外部审计机构。公司拟就2026年度财务报表审计项目和内部控制审计项目向毕马威华振支付的审计费用不超过人民币400万元。

刚刚,德勤首份A股2025年度审计报告出炉!毕马威再签2份A股审计报告!

刚刚,德勤首份A股2025年度审计报告出炉!毕马威再签2份A股审计报告!

刚刚,德勤首份A股2025年度审计报告出炉!毕马威再签2份A股审计报告!

中信特钢2025年年度报告显示,2025年度该公司营业收入1073.73亿元,归属于上市公司股东的净利润59.29亿元,同比增长15.67%,

公司是全球领先的专业化特殊钢材料制造企业,具备年产约2000万吨特殊钢材料的生产能力。公司拥有江苏兴澄特钢、湖北大冶特钢、山东青岛特钢、天津钢管、江苏靖江特钢五家专业精品特殊钢材料生产基地,安徽铜陵特材、江苏扬州特材两家原材料生产基地,山东泰富悬架、浙江钢管两大产业链延伸基地,形成了沿海沿江产业链的战略大布局。

中信特钢2025年年度报告如下:

刚刚,德勤首份A股2025年度审计报告出炉!毕马威再签2份A股审计报告!

刚刚,德勤首份A股2025年度审计报告出炉!毕马威再签2份A股审计报告!

刚刚,德勤首份A股2025年度审计报告出炉!毕马威再签2份A股审计报告!

刚刚,德勤首份A股2025年度审计报告出炉!毕马威再签2份A股审计报告!

刚刚,德勤首份A股2025年度审计报告出炉!毕马威再签2份A股审计报告!

刚刚,德勤首份A股2025年度审计报告出炉!毕马威再签2份A股审计报告!

刚刚,德勤首份A股2025年度审计报告出炉!毕马威再签2份A股审计报告!

刚刚,德勤首份A股2025年度审计报告出炉!毕马威再签2份A股审计报告!

刚刚,德勤首份A股2025年度审计报告出炉!毕马威再签2份A股审计报告!

刚刚,德勤首份A股2025年度审计报告出炉!毕马威再签2份A股审计报告!

刚刚,德勤首份A股2025年度审计报告出炉!毕马威再签2份A股审计报告!

刚刚,德勤首份A股2025年度审计报告出炉!毕马威再签2份A股审计报告!

相关文章

交通银行铜陵分行被处罚:未按规定履行网络安全保护义务

  3月17日金融一线消息,中国人民银行铜陵市分行行政处罚决定信息公示表显示,交通银行股份有限公司铜陵分行因未按规定履行网络安全保护义务,被中国人民银行铜陵市分行警告。 序号 当事人名称(姓名、职务)...

伊朗称目前发射导弹多为10年前生产

伊朗称目前发射导弹多为10年前生产

  总台记者当地时间3月15日获悉,伊朗伊斯兰革命卫队发言人表示,伊朗目前发射的导弹“大部分生产于10年前”,伊朗在去年6月“12日战争”后生产的许多导弹“目前尚未使用”,伊朗的许多导弹库“仍未动过”...

特朗普称目前重点不在于获取伊朗铀材料 铀矿股应声下跌

  美国上市的铀矿股周五下跌,此前美国总统唐纳德·特朗普在接受福克斯新闻采访时表示,美国目前重点不在于获取伊朗铀材料。   Cameco一度下跌8.9%,Energy Fuels一度下跌4.4%。...

霍尔木兹海峡,最新消息!

霍尔木兹海峡,最新消息!

  美国拟宣布组建霍尔木兹海峡“护航联盟”   据央视新闻,据美国方面消息,美国政府打算近日宣布组建所谓霍尔木兹海峡“护航联盟”。美方知情官员称,一些国家同意为通行这一国际石油海运关键航道的船只提供护...

宜家登黑猫投诉2025年家居家装榜黑榜:宜家床垫塌陷未达 2.5cm 标准商家拒售后

宜家登黑猫投诉2025年家居家装榜黑榜:宜家床垫塌陷未达 2.5cm 标准商家拒售后

专题:提升消费品质——聚焦2026 “315晚会”   一年一度国际消费者权益日即将到来,为提振消费信心,推动消费者权益保护协同共治,打造更加安全放心消费环境,新浪财经联合黑猫投诉 【下载黑猫投诉客户...

中新网评:别再为增高智商税买单

中新网评:别再为增高智商税买单

专题:提升消费品质——聚焦2026 “315晚会”   中新网3月15日电(左登基)“给骨骼装上生长加速器”“无效敢全额退款”,总台“3·15”晚会曝光的“增高”骗局,将一众商家精心包装的“增高神话”...