600355,拟终止上市!
炒股就看金麒麟分析师研报,权威,专业,及时,全面,助您挖掘潜力主题机会!
上交所将对公司股票作出终止上市的决定。
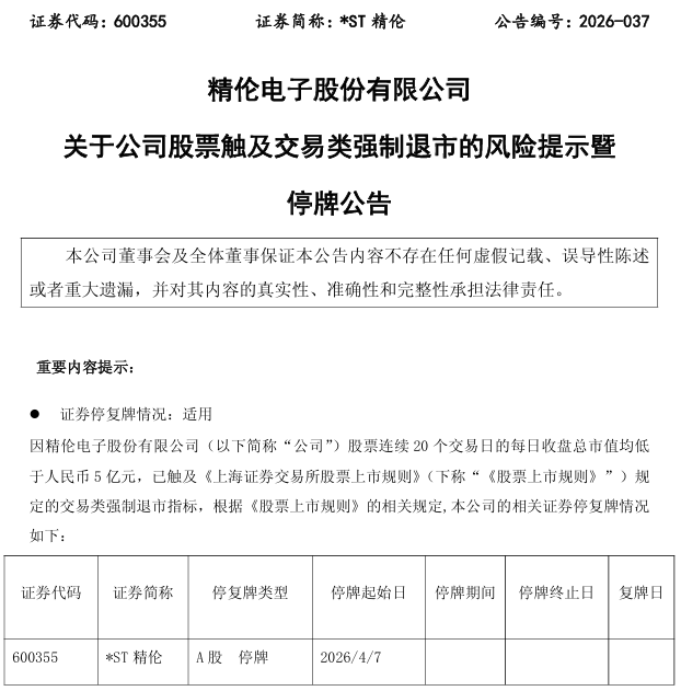
*ST精伦(600355)4月3日晚间公告,截至2026年4月3日,公司股票收盘总市值为2.85亿元,连续20个交易日的每日收盘总市值均低于人民币5亿元,已触及《上海证券交易所股票上市规则》(下称《股票上市规则》)规定的交易类强制退市指标,根据《股票上市规则》第9.2.1条第一款第五项规定,公司股票触及终止上市条件。公司股票可能被上海证券交易所(下称“上交所”)终止上市交易。

根据《股票上市规则》的相关规定,公司股票自2026年4月7日(周二)开市起停牌。上交所上市委员会在公司提出听证、陈述和申辩的有关期限届满或者听证程序结束后15个交易日内,就是否终止公司股票上市事宜进行审议,作出独立的专业判断并形成审议意见。上交所根据上市委员会的审议意见,作出是否终止股票上市的决定。上交所在公告上市公司股票终止上市决定之日后5个交易日内对其予以摘牌,公司股票终止上市。
根据《股票上市规则》的规定,交易类强制退市公司股票不进入退市整理期交易。敬请广大投资者注意投资风险。
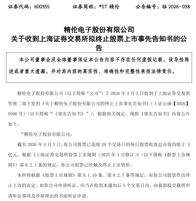
当天稍晚时候,*ST精伦再次公告,公司于2026年4月3日收到了上交所管理二部下发的《关于精伦电子股份有限公司的终止上市事先告知书》(上证公函【2026】0598号),其中提到,上交所将根据《股票上市规则》第9.1.10条、第9.2.7条等规定,对公司股票作出终止上市的决定。

截至4月3日收盘,*ST精伦再度跌停,股价报0.58元/股,总市值为2.85亿元。

值得一提的是,*ST精伦主营业务持续萎缩,截至2025年,已经连续7年亏损,最近3年披露的营业收入长期徘徊于1.5亿元左右。同时,该公司资产质量不佳,净资产不足1亿元,资产负债率超50%,经营活动现金流持续净流出,流动性紧张。
据证券时报此前报道,随着近期年报披露临近,不少*ST公司提示退市风险。其中,*ST熊猫(维权)、*ST岩石、*ST正平(维权)、*ST沐邦(维权)等多家公司反复提示可能面临的财务类退市风险。例如,*ST熊猫非标意见所涉事项尚未有实质进展,退市风险极高,股价却触及两次股票交易异常波动;*ST岩石财务类退市预期非常明确,*ST正平、*ST沐邦也反复提示存在净资产为负、非标审计意见等重大退市风险。
业内人士指出,对于高风险的股票,其已经基本丧失持续经营能力,短期的股价波动无法改变最终的命运,连涨之后往往会伴随大跌,投资者对此要高度警觉。
综合自:公司公告、证券时报此前报道




