博时基金:2025合规内控问题突出,被责令改正并暂停部分业务
专题:2025基金年报季启幕:头部公募“万亿战”升级,工银瑞信净利领跑,“赚钱榜”大洗牌
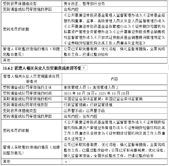
伴随着公募产品2025年报的集中披露,过去一年基金公司受到监管处罚的情况曝光。博时基金2025年报显示,2025年10月31日,博时基金因合规内控问题被深圳证监局责令改正,并被暂停部分业务。此前10月28日,两名高级管理人员同样因合规内控问题被出具警示函。截至报告期末,博时基金已通过完善制度、优化流程、强化监督等措施完成整改,并已通过整改验收。


专题:2025基金年报季启幕:头部公募“万亿战”升级,工银瑞信净利领跑,“赚钱榜”大洗牌
伴随着公募产品2025年报的集中披露,过去一年基金公司受到监管处罚的情况曝光。博时基金2025年报显示,2025年10月31日,博时基金因合规内控问题被深圳证监局责令改正,并被暂停部分业务。此前10月28日,两名高级管理人员同样因合规内控问题被出具警示函。截至报告期末,博时基金已通过完善制度、优化流程、强化监督等措施完成整改,并已通过整改验收。


证券日报网讯 3月31日,朝阳科技发布公告称,公司2025年年度股东会审议通过《2025年度董事会工作报告》《2025年年度报告及其摘要》《2025年度财务决算报告》等多项议案。...
关于进一步扩大合格境外投资者参与商品期货、期权交易范围的公告 发布日期: 2026-03-20 〔2026〕70号 经中国证监会同意,自2026年4月22日交易(即4月21日晚连续...
知情人士透露,土耳其央行正准备扩大捍卫里拉汇率的工具箱,以应对与伊朗战争相关的市场波动,其中可能包括动用其庞大的黄金储备。 知情人士说,该行已进行了有关在伦敦市场进行黄金对外汇互换交易的讨论。...
大和发布研报称,重申对地平线机器人-W(09660)的“买入”评级,并将目标价从11.8港元升至12.4港元。基于2025年订单量和IP授权服务收入的增长强于预期,上调公司今明两年的收入预测5%...
摩根大通发布研报称,按非non-GAAP准则计算,小鹏汽车-W(09868)2025财年全年盈利较该行及市场预期高出50%至70%,表现亮眼。集团在去年第四季首次实现季度盈利,全年净亏损收窄,主...
OpenAI首席财务官萨拉·弗莱尔(Sarah Friar)在一次采访中透露,作为其历史性融资轮的一部分,OpenAI正在从投资者那里筹集额外的100亿美元资金。 弗莱尔表示,这笔新资金使Op...