武汉城市一卡通支付被罚89万元:未按照规定存放备付金、未按照规定开展客户尽职调查
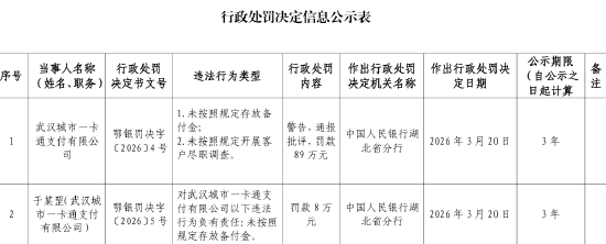
3月27日金融一线消息,中国人民银行湖北省分行行政处罚决定信息公示表显示,武汉城市一卡通支付有限公司因未按照规定存放备付金、未按照规定开展客户尽职调查,被警告、通报批评,并处罚款89万元;于某罡(武汉城市一卡通支付有限公司)因对武汉城市一卡通支付有限公司以下违法行为负有责任:未按照规定存放备付金,被处罚款8万元。

3月27日金融一线消息,中国人民银行湖北省分行行政处罚决定信息公示表显示,武汉城市一卡通支付有限公司因未按照规定存放备付金、未按照规定开展客户尽职调查,被警告、通报批评,并处罚款89万元;于某罡(武汉城市一卡通支付有限公司)因对武汉城市一卡通支付有限公司以下违法行为负有责任:未按照规定存放备付金,被处罚款8万元。

近日,银华回报灵活配置定期开放混合基金(000904)迎来新一轮开放期。该基金将于2026年3月25日(含)至3月31日(含)正式开放申购、赎回及转换业务。在当前市场波动加大、投资者愈发注重...
3月17日,英集芯(维权)(688209.SH)公告称,公司于2026年3月17日收到中国证监会深圳监管局下发的《行政处罚事先告知书》。 经查,公司2026年1月6日在互动平台发布关于脑机接口芯片的误...
铜: (展大鹏,从业资格号:F3013795;交易咨询资格号:Z0013582) 隔夜LME铜先抑后扬,沪铜高开震荡偏强,国内现货精炼铜进口窗口持续打开状态。市场继续聚焦美伊冲突,在...
交易总对价约182.58亿元,A股黄金矿业迎来近年来最大规模的并购案之一。内蒙古矿业大佬、赤峰黄金(600988.SH/06693.HK)创始人赵美光因病逝世4年之后,其80后遗孀李金阳结束了“只...
来源:IPO日报 长进光子 3 月 27 日科创板 IPO 上会,报告期业绩复合增速超 30%,但供应商集中度远高于同行,核心原材料进口依赖度高,研发废料率高、专利均受让自高校,技术独立性及研...
3月25日,国家自然科学基金委员会在2026中关村论坛年会开幕式上发布了2025年度“中国科学十大进展”,实现可控核聚变大科学装置“亿度”运行科技成果入选。 中核集团官方发布的消息显示,该集团...