启迪设计索赔征集中,仍处监管立案调查

admin5小时前0
启迪设计索赔征集中,仍处监管立案调查
登录新浪财经APP 搜索【信披】查看更多考评等级   一、信披违规被立案   上海沪紫律师事务所刘鹏律师团队截止目前已收到数百位投资者的索赔报名,近日递交了一批次案件至法院立案审理。(刘鹏律师专栏)...

美股受伊朗战事有望结束的利好提振走高,但本月市场整体波动剧烈

admin5小时前0
  美股周二大幅收涨,收官创下近年行情最动荡的单月与单季表现。   道琼斯指数上涨1125点,涨幅2.49%;标普500指数收涨2.9%,科技股云集的纳斯达克综合指数大涨3.8%。三大股指均创下去年5...

天津市交通运输委约谈哈啰单车

admin5小时前0
  人民财讯4月1日电,2026年3月31日,天津市交通运输委员会就互联网租赁自行车(以下简称共享单车)超量投放问题,对哈啰单车天津运营企业开展专项约谈。依据《天津市互联网租赁自行车投放及服务管理协议...

锂矿概念震荡走低 融捷股份跌超7%

admin5小时前0
人民财讯4月1日电,锂矿概念震荡走低,截至发稿,融捷股份跌超7%,金圆股份(维权)、川能动力、西藏城投、西藏矿业等跟跌。...

广东新兴农村商业银行被罚88.36万元:违反金融统计业务管理规定等

admin5小时前0
广东新兴农村商业银行被罚88.36万元:违反金融统计业务管理规定等
  4月1日金融一线消息,据中国人民银行云浮市分行行政处罚决定信息公示表显示,广东新兴农村商业银行股份有限公司因违反金融统计业务管理规定、违反支付结算业务管理规定、违反金融科技业务管理规定、违反国库业...

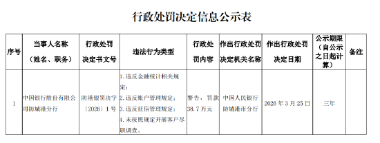
中国银行防城港分行被罚38.7万元:违反金融统计相关规定等

admin5小时前0
中国银行防城港分行被罚38.7万元:违反金融统计相关规定等
  4月1日金融一线消息,据中国人民银行防城港市分行行政处罚决定信息公示表显示,中国银行股份有限公司防城港分行因违反金融统计相关规定、违反账户管理规定、违反征信管理规定、未按照规定开展客户尽职调查,被...

AI模型升级催化信创板块,信创ETF易方达涨3.19%

admin6小时前0
截至4月1日13点33分,上证指数涨1.61%,深证成指涨1.90%,创业板指涨2.11%。 ETF方面,信创ETF易方达(159540)涨3.19%,成分股芯原股份(688521.SH)涨超10%,...

尽管伊朗冲突持续,日本大企业信心仍趋乐观,但分析师认为这一态势恐难持久

admin6小时前1
  尽管伊朗战事带来诸多不确定性,日本大型制造业企业仍录得四年多来最高经营乐观情绪。   该数据源自日本央行每季度发布的短观调查,这是一项备受关注、用以衡量日本国内企业景气判断的调研。   4月1日公...

华智数媒交出“1234”战略规划首份成绩单:电影业务血本无归亏损扩大13倍 营收暴跌四成逼近退市红线

admin6小时前0
华智数媒交出“1234”战略规划首份成绩单:电影业务血本无归亏损扩大13倍 营收暴跌四成逼近退市红线
  出品:新浪财经上市公司研究院   作者:渚   近日,浙江华智数媒传媒股份有限公司(下称“华智数媒”或“公司”)交出更名后的首份成绩单。2025年,公司实现营业收入1.13亿元,同比大幅下滑40....

特斯拉3月份法国销量同比飙升203%

admin6小时前1
  法国汽车协会PFA周三公布的最新数据显示,特斯拉3月份在法国的新车注册量同比增长了两倍多,接近两年多前创下的历史最高水平。这一数据表明该电动汽车巨头在欧洲的销售正在复苏。   特斯拉是全球市值最高...